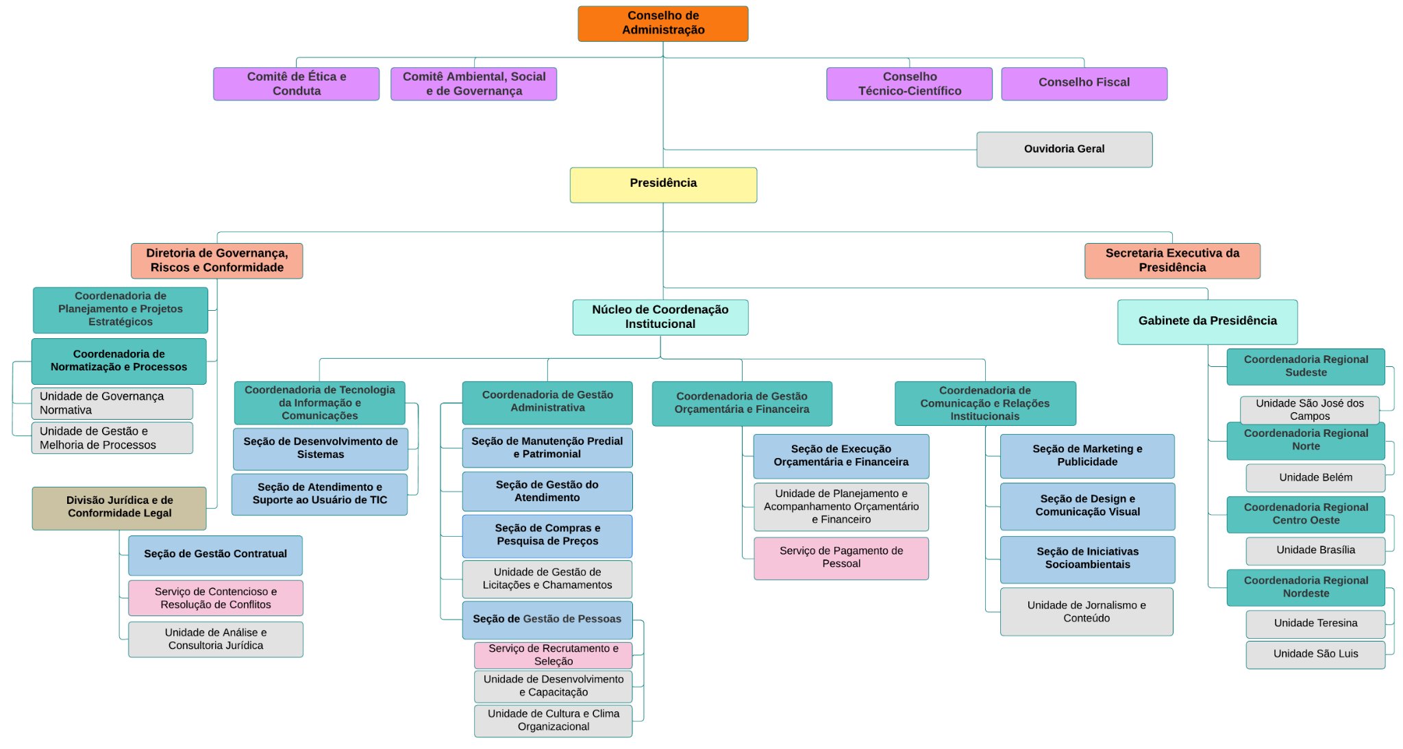
Estrutura Organizacional
- Você está aqui:
- Início
- Institucional
- Estrutura Organizacional


• Evereste Manaus
Av. Visconde de Porto Alegre, 1680
Praça 14 de Janeiro
CEP: 69020-130, Manaus - AM
Telefone: (92) 3199-6099
Como Chegar
• Evereste Carajás
Folha 26, Qd 06, 03, Lote F,
Nova Marabá,
CEP: 68.509-050, Marabá - PA
• Filial Evereste Teresina
Av. Homero Castelo Branco, 1956, Sala 01
Parte 743, Horto
CEP: 64052-445, Teresina – PI
• Evereste Cerrado
SHN Quadra 1 Bloco A Conj. A Sala 1413 parte WB,
S/N, Ed. Le Quartier Hotel & Bureau,
Asa Norte
CEP: 70701-010, Brasília - DF
• Evereste São José dos Campos
Estrada Dr. Altino Bondesan, 500 – Sala 212
Eugênio de Melo
CEP: 12247-016, São José dos Campos - SP